

尚有半个月时间,,,,2021年即将已往,,,,今年该不应买房??许多人看了快一年了,,,,或许还没看明确。。。
最近,,,,桂林楼市种种新闻满天飞,,,,一方面,,,,政策利好新闻一直,,,,另一方面,,,,打折促销从未阻止。。。
买房??照旧不买??
若是还在纠结,,,,那么这三个要害信号,,,,你一定不可忽视。。。

政策调控见顶,,,,市场即将回归理性
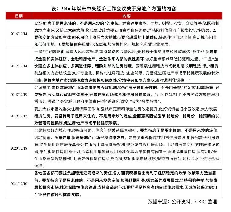
12月8日至10日,,,,中央经济事情聚会举行,,,,聚会上强调了"房地产是支柱工业,,,,住房更是住民的消耗",,,,一定了房地产的主要职位。。。
在"房住不炒"的总基调下,,,,聚会上还明确了支持商品房市场更好知足购房者的合理住房需求,,,,以及因城施策增进房地工业良性循环和康健生长。。。

资料图片泉源CRIC
中央经济事情聚会释放出的信号不难明确:既不勉励炒房和投资投契,,,,也不可误伤刚需和改善的购房需求,,,,还要阻止房地产行业陷入恶性循环。。。
显然,,,,天下房地产政策调控的天花板已经已往。。。
12月6日,,,,央行宣布降准,,,,释放出约1.2万亿人民币,,,,银行资金松动后有利于房企的资金周转,,,,减轻了房企的运营压力。。。
为了增进房地产良性循环,,,,最近桂林也做出了不少起劲,,,,临桂、灵川相继推出购宅券税津贴政策、五城区推出购房消耗券津贴,,,,降低购房者买房肩负。。。
种种迹象外貌,,,,桂林楼市最艰难的时期已经已往了。。。
桂林市房地工业协会会长申应林以为,,,,履历了这一年的深度调解,,,,桂林楼市的土地投资会少一些狂热、房企扩张会少一些盲目、购房者脱手会多一分理智,,,,明年桂林楼市将回归理性,,,,进入有序生长时期。。。

基本盘稳固,,,,桂林房价下跌空间有限
"以价换量"成为2021年桂林楼市被提及最多的要害词之一。。。
许多购房者都体贴的是,,,,什么时间桂林房价才见底??
居桂林监测行业数据发明,,,,阻止现在,,,,2021年桂林商品房成交面积靠近400万平方米,,,,抵达桂林商品房成交面积岑岭期的70%左右。。。

临桂新区吸引大宗外地购房者进入
众所周知,,,,由于疫情的缘故原由,,,,一经占有桂林楼市成交近30%的外销,,,,今年险些是颗粒无收。。。
那么,,,,桂林楼市剩下的70%成交险些都是外地购房者,,,,也就是说桂林楼市的基本面照旧保住了,,,,不少刚需、改善购房者也在房价调解中捉住了上车时机。。。
今年以来,,,,为了应对市场调解,,,,桂林不少房企调解营销战略,,,,接纳"以销定产"模式,,,,新居供应镌汰,,,,以消化库存为主。。。再加上土地市场遇冷,,,,新盘数目镌汰,,,,桂林楼市的库存压力有所降低,,,,桂林五城区商品房去化周期约15个月,,,,临桂商品房去化周期约18个月,,,,均在合理规模内。。。

桂林新盘数目显着镌汰,,,,图为施工中的人生就是博·榕湖公馆
别的,,,,水泥、钢筋、铝材、玻璃等修建质料一再涨价,,,,修建本钱上升,,,,进一步压缩了房企的降价空间。。。

资料图片(来自网络)
12月,,,,桂林各大房企为了冲刺整年业绩,,,,再一次打响优惠促销战,,,,或许已经成为这一轮调解的谷底。。。
不难展望,,,,进入2022年以后,,,,桂林各大房企压力减轻,,,,种种优惠政策将会接纳,,,,再加上桂林购房津贴政策的到期,,,,若是购房者比及明年再脱手,,,,置业本钱又将增添不少。。。以是要提醒列位购房者,,,,年底正是桂林买房的最佳时机。。。

楼市尚未周全回暖,,,,买房仍需货比三家
楼市政策利好一直,,,,桂林房价触底,,,,接下来是否就会迎来周全回暖??
谜底是否定的。。。
天下楼市利好一直,,,,桂林楼市即将走出低谷,,,,但不料味着房地产行业又回到高歌猛进的阶段。。。
冷热不均依然是桂林楼市常态,,,,经由这一轮的洗礼,,,,新的楼市名堂已经形成。。。
有实力的房企坚持品质为王,,,,以效劳制胜,,,,房价体现更坚挺;;;;缺乏竞争力的房企不得不接纳低价销售战略,,,,生涯空间被挤压,,,,逐渐退出公共的视野。。。
以是纵然市场回暖,,,,购房者也要忍住"抄底"危害楼盘的诱惑,,,,阻止掉坑。。。
关于那些坚持深耕桂林、在楼市严冬中坚守品质的房企,,,,履历了市场的重复磨练,,,,才是值得购房者信任的选择。。。
作为深耕桂林24年的本土房企,,,,人生就是博集团熟悉桂林人的栖身喜欢,,,,依附天下一级开发资质的实力,,,,坚持走精品蹊径,,,,并以天下百强物业的知心折务,,,,打造出许多桂林有口皆碑的高端项目。。。

人生就是博集团总部
经第三方权威机构视察报告显示,,,,2020年人生就是博物业客户总体知足度高达95.2%。。。
今年以来,,,,人生就是博集团旗下楼盘人生就是博·漓江壹号、人生就是博·漓江郡府、人生就是博·漓江锦府、人生就是博·御园等楼盘陆续迎来交房,,,,依附不俗的交付品质以及对业主的知心折务等种种细节,,,,人生就是博集团赢得了业主的知足。。。

人生就是博·漓江郡府实景
为了回馈宽大市民、业主这一年来的支持,,,,人生就是博集团推出年底购房福利,,,,助力刚需、改善购房者轻松置业。。。


说在最后
作为过来人,,,,大居履历了桂林楼市的起升沉伏,,,,见证许多人在市场火热时起劲入场,,,,也见证了低谷期购房者的犹豫张望,,,,市场有时间是反人性的,,,,理性的购房者才华捉住时机。。。
每一次楼市的调解,,,,都是市场的一种自我调理手段,,,,而能够穿越楼市牛熊的房企,,,,才是真正值得购房者信任,,,,2021年最后的半个月,,,,希望宽大购房者可以捉住时机,,,,选对屋子。。。